Terpopuler 23+ Contoh Produk Industri
Mei 03, 2019
0
Comments
Poin pembahasan Terpopuler 23+ Contoh Produk Industri adalah :
Terpopuler 23+ Contoh Produk Industri adalah salah satu pagar stenlees minimlais yang cukup terkenal tak lekang oleh masa. Untuk mewujudkan pagar stenlees minimlais yang anda dambakan, salah satu langkah awal adalah merancang pagar stenlees minimlais yang tepat sesuai kebutuhan anda dan gaya yang anda inginkan. Penampilan yang elok dan elegant, mungkin tak sedikit dana yang harus anda keluarkan. Asal anda bisa membuat ide-ide pagar stenlees minimlais yang cemerlang, tentunya akan irit anggaran. Apakah anda tertarik dengan pagar stenlees minimlais?, dengan pagar stenlees minimlais dibawah ini, semoga bisa menjadi pilihan inspirasi anda.

Contoh Iklan Produk Industri Cable Tos Sumber cabletos.blogspot.com

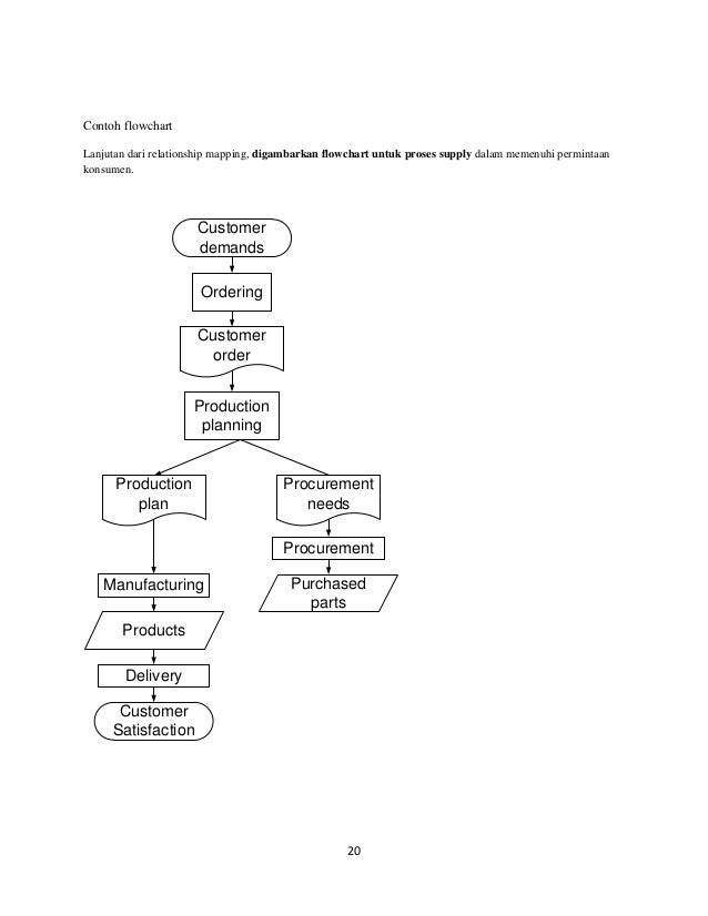
Publikasi Desain berakibat Permohonan Desain Industri gagal Sumber www.ipindo.com

Batch Record di Industri Farmasi FARMASI INDUSTRI Sumber farmasiindustri.com

Pengertian dan perbedaan bank konvensional dengan bank syariah Sumber uangindonesia.com

Contoh Iklan Hasil Produk Industri Contoh KP Sumber contohkp.blogspot.com

Contoh Laporan Farmasi Car Scoop 17 Sumber carscoop17.blogspot.com

Contoh Inovasi Samsung Kimcil I Sumber kimcili.blogspot.com

Contoh Iklan Hasil Produk Industri Contoh Kom Sumber contohkom.blogspot.com

Tugas Presentasi Inovasi Teknologi Informasi dan Industri Sumber www.slideshare.net

Pengertian Usaha Industri Kecil dan Menengah Sumber www.seruyan.net

Mawardi Kartasasmita PENGERTIAN AGROINDUSTRI MENURUT Sumber mawardikartasasmita.blogspot.co.id

Contoh Iklan Produk Industri Tracy Notes Sumber tracynotes.blogspot.com

Contoh Produk Makanan dan Minuman Saham OK Sumber www.sahamok.com

kelompok 1 informasi proses bisnis Sumber www.slideshare.net

Tugas Presentasi Inovasi Teknologi Informasi dan Industri Sumber www.slideshare.net

10 Ide UKM Terbaik dan Cara Mudah Mengelolanya Sumber www.niagahoster.co.id

Peran UKM UMKM bagi Perekonomian Indonesia Get the dreams Sumber hasanahscraft.wordpress.com

Contoh Iklan Produk Industri Rinatoh Sumber rinatoh.blogspot.com

Potensi Sumber Daya Alam Pilar Kemandirian Daerah Sleman Sumber www.ririekhayan.com

TUGASAN 1 INDIVIDU INDUSTRI KECIL DAN SEDERHANA SANIAA Sumber saniaaahmat.blogspot.com

11 Contoh Surat Penawaran Barang Jasa Kerjasama Pesanan Sumber enjiner.com

Tugas Presentasi Inovasi Teknologi Informasi dan Industri Sumber www.slideshare.net

Contoh penganggaran pada perusahaan Sumber www.slideshare.net

Contoh marketing Definisi Produk Industri Bisnis Kaos Sumber contohmarketingplan.blogspot.com

Industri Manufaktur Jasa Definisi Jenis Contoh Sumber www.dosenpendidikan.com

Pelatihan Evaluasi Kajian Risiko Proses di Industri Pabrik Sumber gamasemesta.com

Contoh Barang Industri di Bisnis Dagang yang Menjanjikan Sumber www.dokterbisnis.net

10 Ide Bisnis Makanan Ringan untuk Pemula Cermati Sumber www.cermati.com

TUGASAN 1 INDIVIDU INDUSTRI KECIL DAN SEDERHANA SANIAA Sumber saniaaahmat.blogspot.com

Kumpulan contoh katalog produk untuk jasa desain serta Sumber www.pinterest.com

Desain Industri di Indonesia ppt download Sumber slideplayer.info

KimintekHijau com Kegunaan Unsur Unsur yang Ada di Alam Sumber infostudikimia.blogspot.com

Produk Lokal Go Internasional Peran Industri Kreatif Sumber www.dakwatuna.com

Bisnis Oleh Oleh Peluang Usaha Home Industri Sumber www.bisnisme.com

Perbankan Diminta Peduli Terhadap Industri Ekonomi Kreatif Sumber www.republika.co.id
contoh produk industrial goods, 10 contoh barang industri, contoh barang instalasi, contoh industri modern, contoh industri jasa, contoh produk industri menengah, contoh produk konsumsi, contoh produk industri barang,
Terpopuler 23+ Contoh Produk Industri adalah salah satu pagar stenlees minimlais yang cukup terkenal tak lekang oleh masa. Untuk mewujudkan pagar stenlees minimlais yang anda dambakan, salah satu langkah awal adalah merancang pagar stenlees minimlais yang tepat sesuai kebutuhan anda dan gaya yang anda inginkan. Penampilan yang elok dan elegant, mungkin tak sedikit dana yang harus anda keluarkan. Asal anda bisa membuat ide-ide pagar stenlees minimlais yang cemerlang, tentunya akan irit anggaran. Apakah anda tertarik dengan pagar stenlees minimlais?, dengan pagar stenlees minimlais dibawah ini, semoga bisa menjadi pilihan inspirasi anda.

Contoh Iklan Produk Industri Cable Tos Sumber cabletos.blogspot.com

Publikasi Desain berakibat Permohonan Desain Industri gagal Sumber www.ipindo.com

Batch Record di Industri Farmasi FARMASI INDUSTRI Sumber farmasiindustri.com

Pengertian dan perbedaan bank konvensional dengan bank syariah Sumber uangindonesia.com

Contoh Iklan Hasil Produk Industri Contoh KP Sumber contohkp.blogspot.com

Contoh Laporan Farmasi Car Scoop 17 Sumber carscoop17.blogspot.com
Contoh Inovasi Samsung Kimcil I Sumber kimcili.blogspot.com

Contoh Iklan Hasil Produk Industri Contoh Kom Sumber contohkom.blogspot.com

Tugas Presentasi Inovasi Teknologi Informasi dan Industri Sumber www.slideshare.net

Pengertian Usaha Industri Kecil dan Menengah Sumber www.seruyan.net

Mawardi Kartasasmita PENGERTIAN AGROINDUSTRI MENURUT Sumber mawardikartasasmita.blogspot.co.id

Contoh Iklan Produk Industri Tracy Notes Sumber tracynotes.blogspot.com

Contoh Produk Makanan dan Minuman Saham OK Sumber www.sahamok.com

kelompok 1 informasi proses bisnis Sumber www.slideshare.net

Tugas Presentasi Inovasi Teknologi Informasi dan Industri Sumber www.slideshare.net

10 Ide UKM Terbaik dan Cara Mudah Mengelolanya Sumber www.niagahoster.co.id
Peran UKM UMKM bagi Perekonomian Indonesia Get the dreams Sumber hasanahscraft.wordpress.com

Contoh Iklan Produk Industri Rinatoh Sumber rinatoh.blogspot.com

Potensi Sumber Daya Alam Pilar Kemandirian Daerah Sleman Sumber www.ririekhayan.com

TUGASAN 1 INDIVIDU INDUSTRI KECIL DAN SEDERHANA SANIAA Sumber saniaaahmat.blogspot.com

11 Contoh Surat Penawaran Barang Jasa Kerjasama Pesanan Sumber enjiner.com

Tugas Presentasi Inovasi Teknologi Informasi dan Industri Sumber www.slideshare.net

Contoh penganggaran pada perusahaan Sumber www.slideshare.net

Contoh marketing Definisi Produk Industri Bisnis Kaos Sumber contohmarketingplan.blogspot.com

Industri Manufaktur Jasa Definisi Jenis Contoh Sumber www.dosenpendidikan.com
Pelatihan Evaluasi Kajian Risiko Proses di Industri Pabrik Sumber gamasemesta.com
Contoh Barang Industri di Bisnis Dagang yang Menjanjikan Sumber www.dokterbisnis.net

10 Ide Bisnis Makanan Ringan untuk Pemula Cermati Sumber www.cermati.com

TUGASAN 1 INDIVIDU INDUSTRI KECIL DAN SEDERHANA SANIAA Sumber saniaaahmat.blogspot.com

Kumpulan contoh katalog produk untuk jasa desain serta Sumber www.pinterest.com

Desain Industri di Indonesia ppt download Sumber slideplayer.info

KimintekHijau com Kegunaan Unsur Unsur yang Ada di Alam Sumber infostudikimia.blogspot.com

Produk Lokal Go Internasional Peran Industri Kreatif Sumber www.dakwatuna.com
Bisnis Oleh Oleh Peluang Usaha Home Industri Sumber www.bisnisme.com

Perbankan Diminta Peduli Terhadap Industri Ekonomi Kreatif Sumber www.republika.co.id
0 Komentar